必要なネットエンドを自動生成
Test-CAMシステムは、ガーバーデータやODB++から、検査に最適なテストポイントを自動生成する検査データ作成システムです。

主な特長

ドローパッド、斜めパット、特殊形状のパッドに対応
ドローパッドのフラッシュ化処理が必要ありません。 特殊形状パッド、斜めパッドなどのパッドもそのまま処理できます。また、QFP部などの一括抜きレジストも、そのままでOKです。

IVH、バックドリル基板対応
IVHやバックドリル基板が生成できます。の検査データ生成に対応しています。層間ドリル情報を入力するだけで、前処理無しでネット生成します。

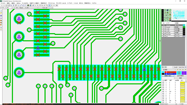
検査ポイント自動千鳥化
ピッチが細かい検査ポイントを自動的に千鳥化できます。TestCAMで抽出されたネットデータを元に、内層までネットハイライト、ネット検索ができます。

検査ポイント自動ホールオフセット
長孔や指定以上の穴径に対し自動で検査ポオフセット処理。検査機のプローブに最適なオフセットの優先方向も指定可能です。

豊富なチェッカー用出力データフォーマット
・ATG・BSL・エバレットチャールス・富士通オートメーション・日置電機・インテグリ
・マイクロクラフト・日本電産リード・IPC-D-356Aなどのフォーマットに出力対応します。
・マイクロクラフト・日本電産リード・IPC-D-356Aなどのフォーマットに出力対応します。

